战火重燃,绿茵称王!
“宿超”第二轮第三轮赛事
将于本周末热血开赛

“宿超”赛事组委会官方通告:
10月21日14时

正式开放“宿超”第二轮赛事预约
10月22日10时
正式开放“宿超”第三轮赛事预约!

单人票:9.9元/张
所有人员均需购票(含儿童)
快打开宿心办app预约吧!

1. 手机应用商店下载宿心办app,注册登录并完成实名认证。点击开屏页,或进入宿心办app首页后点击头部、中部轮播图或首页图标进入预约页面。

2. 进入预约页面,点击“观赛人”,添加“观赛人信息”,完成观赛人姓名、身份证号码、手机号码填写,并上传本人照片。
3. 选择赛事。根据赛程选择想观看的场次,确认信息后提交预约(每个账号每场限购3张)。

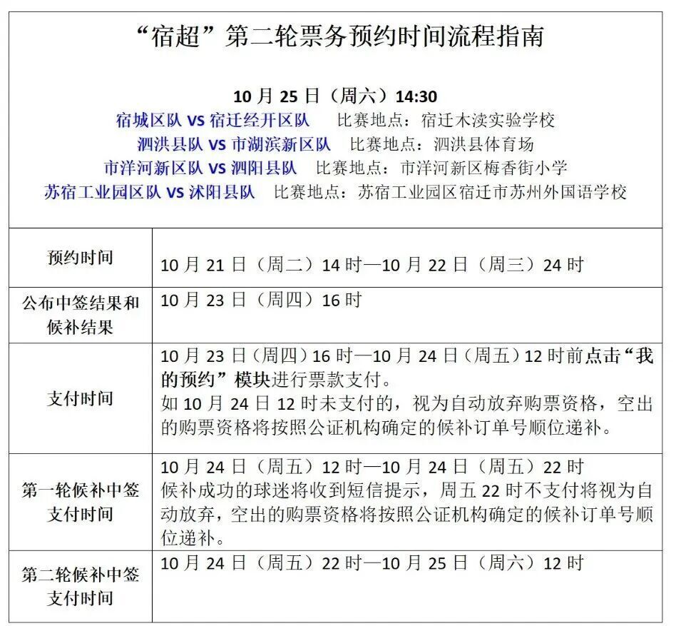
事关“宿超”第二轮赛事
1. 10月23日(周四)16时前更新“宿超”第二轮门票中签和候补结果,市民和球迷可在宿心办app—足球联赛预约页面—“我的预约”模块中查看抽签结果,中签的市民和球迷还将收到短信提醒。

2. 请“宿超”第二轮门票首轮中签的市民和球迷在10月23日16时至10月24日12时前点击“我的预约”模块进行票款支付,同时购票平台“我的券码”内将更新票务信息。超时未支付的视为自动放弃购票资格,放弃后空出的购票资格将按照公证机构确定的候补订单号顺位递补。
3. 候补成功的市民和球迷也将收到短信提示。“宿超”第二轮门票第一轮候补中签支付时间为10月24日12时至22时;“宿超”第二轮门票第二轮候补中签支付时间为10月24日22时至10月25日12时。
4. 支付成功后,即可点击首页“我的券码”查看,检票当天出示券码即可入场。
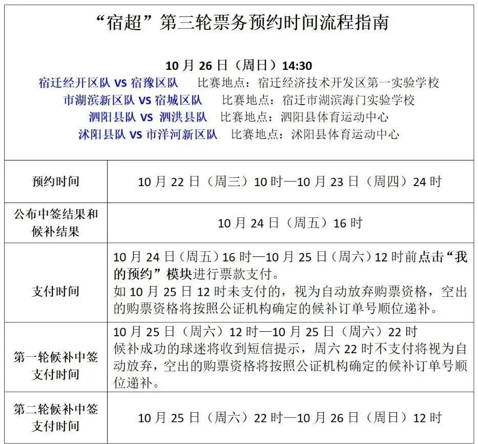
事关“宿超”第三轮赛事

1. 10月24日(周五)16时前更新“宿超”第三轮门票中签和候补结果,市民和球迷可在宿心办app—足球联赛预约页面—“我的预约”模块中查看抽签结果,中签的市民和球迷还将收到短信提醒。

2. 请“宿超”第三轮门票首轮中签的市民和球迷在10月24日16时至10月25日12时前点击“我的预约”模块进行票款支付,同时购票平台“我的券码”内将更新票务信息。

3. 超时未支付的视为自动放弃购票资格,放弃后空出的购票资格将按照公证机构确定的候补订单号顺位递补。候补成功的市民和球迷也将收到短信提示。“宿超”第三轮门票第一轮候补中签支付时间为10月25日12时至22时;“宿超”第三轮门票第二轮候补中签支付时间为10月25日22时至10月26日12时。
4. 支付成功后,即可点击首页“我的券码”查看,检票当天出示券码即可入场。

1.为提升球迷预约和支付体验,本场比赛为一次性预约,分为预约阶段和支付阶段。球迷须在预约时段进行在线预约,预约成功并中签后,需在规定时间内完成支付,其他时间均不可以操作。在订单支付阶段未支付或者未成功支付的订单所对应的球票将由系统自动收回。订单支付成功后,不支持转让和退票。
2. 比赛当日,凭宿心办app内的电子票二维码+本人身份证原件,在现场入口处由工作人员校验身份证原件,并完成扫码核销后即可入场。

3. 所有人(含儿童)均须实名制购票。
4. 每个账号最多可购买3张球票,对应3名观赛人。购票人可通过“观赛人”功能管理观赛人信息。
5. 每名观赛人只能对应1张球票,不可同时在多个订单购票。
6. 所有观赛人信息须真实、有效,上传照片须为本人近期正面清晰可识别照片,建议优先选择正面清晰实时自拍照片。如因观赛人信息、人脸照片审核不通过,将无法通过审核。如上传照片因化妆、美颜、拍摄不清晰等原因造成入场人脸识别不通过,将无法入场。
7. 预约成功并中签后,需在规定时间内完成支付,超时将自动取消资格;支付成功后,系统会自动分配观赛区域,实时生成专属入场二维码,观赛人须妥善保管自己的球票二维码,切勿随意转发、转让及泄露。
8. 本轮比赛官方购票渠道为宿心办app。
9. 针对首轮比赛,对于非中国大陆身份证用户,如有观赛和购票需求,请于10月23日10时前联系各赛区主办单位。

记者 | 王艳珅

编辑 | 吴锦 宋盈丰
审核丨王姗姗
终审丨陈秋实